0
Skip to Content
NetOptiX
About
Services
Case Studies
Contact
NetOptiX
About
Services
Case Studies
Contact
About
Services
Case Studies
Contact
Global AWS Cloud WAN Solution

Global AWS Cloud WAN Solution

Global Azure VWAN & SD-WAN Architecture

Global Azure VWAN & SD-WAN Architecture

Arista Multi-Tenant EVPN/VXLAN Fabric at Scale

Arista Multi-Tenant EVPN/VXLAN Fabric at Scale

Juniper Multi-Tenant EVPN/VXLAN Spine-Leaf

Juniper Multi-Tenant EVPN/VXLAN Spine-Leaf

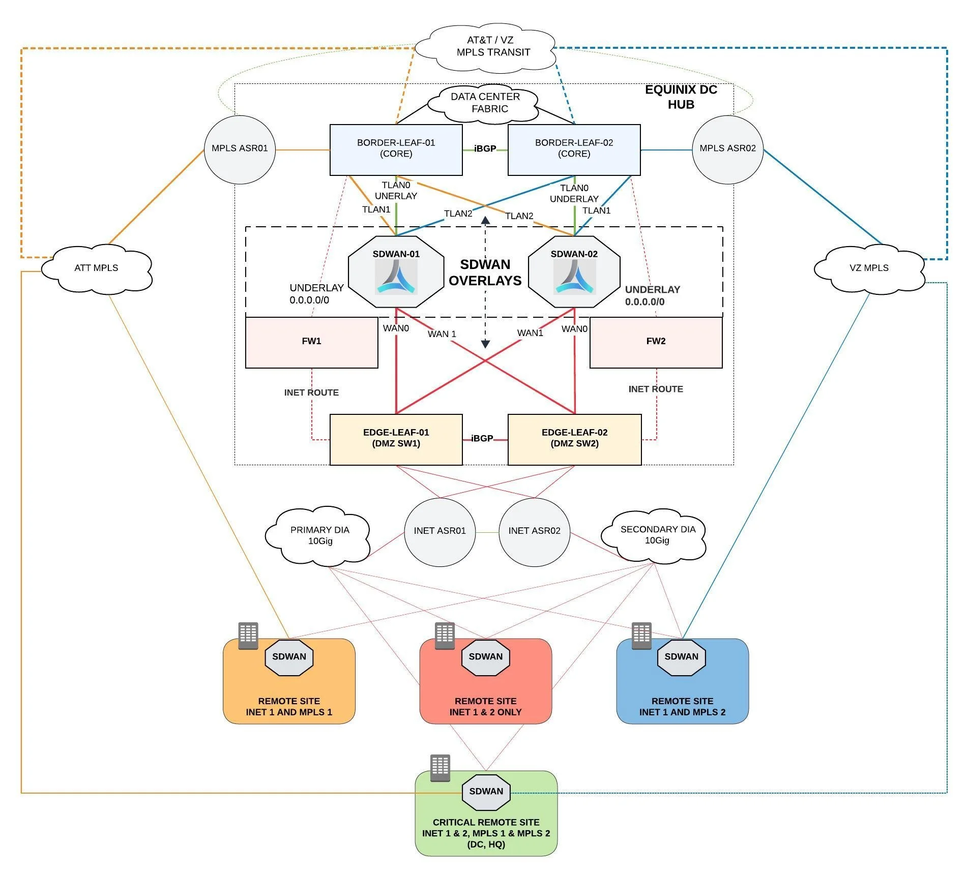
Hybrid SDWAN & WAN Modernization

Hybrid SDWAN & WAN Modernization

Multi-Tenant SDWAN Architecture with Azure & On-Premise

Multi-Tenant SDWAN Architecture with Azure & On-Premise

NetOptiX

Simple. Secure. Scalable.

Email: Thomas@netoptix.io
LinkedIn: www.linkedin.com/in/thomas-libertell-ab499974

Call me @ 770-370-0988